魔域私服下载地址我用Deepseek开发了款文字冒险游戏:AI创造力太牛了

Graphic(画面)。
对于现代人来说,魔域私服下载地址这是游戏体验中不可或缺的一环。
移动互联网的普及,让越来越多的人具备了成为“玩家”的硬性条件,这类轻度化的用户,愿意花费在游戏上的时间更少,更碎片化,自然没有花1-2个小时深度研究游戏玩法的精力,此时肉眼可见的画面自然就成为了吸引玩家的关键所在。
问题在于,随着整个游戏模式的固化,如今市面上越来越多的新游戏完全把宣传重点放在自己的画面、特效、剧情、演出如何牛上,而在“实际玩法”上却缺乏变化,似乎只要画面足够出色,所有的问题都可以被掩盖。
因此,你可能很难想象,都2025年了,竟然还有人在玩二十几年前的文字冒险手游。
之所以聊到这个话题,是因为最近在哔哩哔哩上,偶然见到自己上学时玩过的文字游戏以私服的模式被爱好者复活了。

(图源:哔哩哔哩)
然后呢,在这个宣传私服的视频底下,我惊讶地发现了一小撮至今仍沉迷在其中的爱好者们。
在这个主流玩家们还在纠结于开了DLSS上采样后画面不够清晰、开启DLSS插帧后操作延迟加了多少毫秒以及为啥自家电脑没法在最高画质下无脑畅玩等鸡毛蒜皮的事情时,有这样一批快奔四的中年人,每天除了应付各类工作外,做得最多的一件事就是用手头上的5G旗舰手机,去刷那些2G时代的文字冒险游戏。
比起那些画面真实的沉浸开放世界,他们似乎更愿意数小时不厌倦地盯着一屏枯燥的文字。
属于文字游戏的回忆
每个人,其实或多或少都曾经接触过文字冒险游戏。
以小雷本人为例,我就曾在高中的时候捧着一台诺基亚6120ic,对着新浪网里头的篮球经理玩得不亦乐乎,在游戏里头交易球员、训练提升、组建联盟、完成赛季,甚至还能对真实比赛进行预测。
在那个每一分流量都弥足珍贵的年代,这玩意基本能算是我的网游启蒙了。

(图源:篮球经理2024)
时至今日,这类体育经营模拟游戏,依然普遍以文字游戏的形式存在着。
不过呢,这类文字游戏,其实并不是为了适应2G网络或3G网络而诞生的,究其根本,最早可以追溯到PC游戏启蒙时期的MUD(Multi-User Dungeon多使用者迷宫)游戏。
诞生于1979年的《魔域帝国(Zork)》,可能是电子游戏历史上最早的一款文字冒险游戏,游戏的故事非常简单,一个冒险者进入到广大的地底帝国,在其中进行探险并试图收集各种宝藏。
至于游戏的画面,大概是下面这个样子。

(图源:雷科技@Zork)
简陋的画面,简单的指令,搭配上对场景的描述,尽管彼时的游戏模式的雏形还相对简陋,但其优秀的趣味性足以博得当时不少网友的喜爱,这些同样由文字与字符构成的游戏,绝对可以说是如今各类PC角色扮演游戏的鼻祖。
不过既然是文字冒险游戏,那么语言自然成为国内玩家接触的隔阂。
受其影响,20世纪末,一群在北美的留学生制作出了一款名为《侠客行》的中文文字冒险游戏。
和以西方幻想为核心的国外文字冒险游戏不同,《侠客行》以彼时风靡的金庸武侠为蓝本,既没有了语言的隔阂,又能够满足许多国人纵横江湖的愿望,自然被人广为称道。
尽管这款游戏后续出现了不少问题,但依然能以《北大侠客行》的名字存活在中文互联网上。

(图源:雷科技@北大侠客行)
尽管可能没什么人玩了,但也许只是有人想留住自己的青春吧……
随着时间的推移,软硬件技术的发展,文字冒险游戏逐渐加入了许多图片,更加丰富的呈现方式令其淘汰了此前纯文字的形式,渐渐开始向我们所熟知的网络端游靠拢。
直到WAP时代的到来,文字冒险游戏才再次回归人们视野。
在那个移动客服电话刚从1860改成10086的年代,哪怕是拥有30M的流量,都能让普通人向你投来羡慕的眼神,渴望社交与娱乐的年轻用户们,只能使用文字冒险游戏来排遣自己的时光。
然后就要回到开头的话题——《纵横四海》了。
《纵横四海》是一款以光荣《大航海》为蓝本而打造出来的wap游戏,内有航行、城镇、商城交易、组队、师徒系统、打怪、BOSS、运货、多环任务、副本、活动、坐骑、随从、宝石、卡片、强化、圣痕等多种元素。

(图源:纵横四海)
虽然只是文字冒险游戏,但《纵横四海》所包含的内容让如今许多手机端网游都难以望其项背,能成为QQ家园的门面游戏自然是名副其实。
在随后多年时光里,QQ家园陆陆续续推出了精武堂、阳光牧场等文字游戏,所覆盖的类型涉及策略、休闲、挂机等等,休闲玩家可以到农场里种菜偷菜,硬核玩家能够到战场上攻城略地,搭配上QQ本身就有的强社交属性,令这类文字冒险游戏的热潮一度达到顶峰。
只可惜,智能手机的发展速度太快,而网络的发展速度更是快上加快,画面更出色的手游很快便挤占了文字冒险游戏的生态位。
直到2015年,运营了7年多的QQ家园宣布停运,一个时代就此终结。
用Deepseek也能玩?
看到这里,你可能也跟我一样有个疑惑。
照这样看,文字冒险游戏的实现方法并不难,交互方式也很直观,那我能不能利用现在大模型的创作能力构建整个虚拟世界,自己打造出一个具有可玩性的文本冒险游戏呢?
总之,我先用最近爆火的DeepSeek试一下。
这里可以试一下我研究出来的简略版提示词:“设定一个单人跑团,武侠背景,内容不限,你做主持,我是玩家。”
背景部分大家可以自由发挥,我这里主要是做一个例子。
DeepSeek很快就生成了一个完整的游戏环境,具备一套简略的武侠世界背景,一段充满着悬疑味道的初始剧情,并快速将我的角色投进了一场较小的冲突中,还给出了三种行动选项以及一个自由发挥的选项:

(图源:雷科技)
随着我狐假虎威躲过一劫,我发现DeepSeek可以较好地保留上下文,包括理解我收集的物品:

(图源:雷科技)
DeepSeek也能基于我过去获得的情报,自然地在下文中展开情节。

(图源:雷科技)
诸如关键节点的骰子检定,DeepSeek也可以做到稳定触发,并根据最后的检定生成下文。

(图源:雷科技)
游戏的可玩性还不错,我大概前前后后折腾了一天多的时间,实际游戏时间来到了20-30分钟。
只要玩家选择DeepSeek给出的选项,或是自己输入的内容有一定连续性,那么DeepSeek续写的情节一般不会过于跳跃。
更重要的是,它大体能够保持世界观的前后一致;只要适当控制故事长度的话,它基本能分清各个角色谁是谁,稳定的世界观、相互区别的NPC,明确的目标和任务,一般游戏所具有的这些特征,在这段游戏流程中同样有所体现。
最大的问题,应该就是频繁出现的“服务器繁忙,请稍后再试”了。
就因为这“服务器繁忙”,我试过最长的一步重复提交了整整15次。
如果大伙不想重蹈覆辙的话,目前用免费的豆包AI来体验文字冒险游戏,也是个不错的选择。
这次我们使用完整的提示词,大伙也可以试着自己创建一下:

(图源:雷科技)
提示词里的主题可以随意更换,科幻、奇幻、武侠都可以自行选择。
在使用了完整的提示词后,豆包会提醒我们提供一些简略的背景设定,当然它也能够自行生成。

(图源:雷科技)
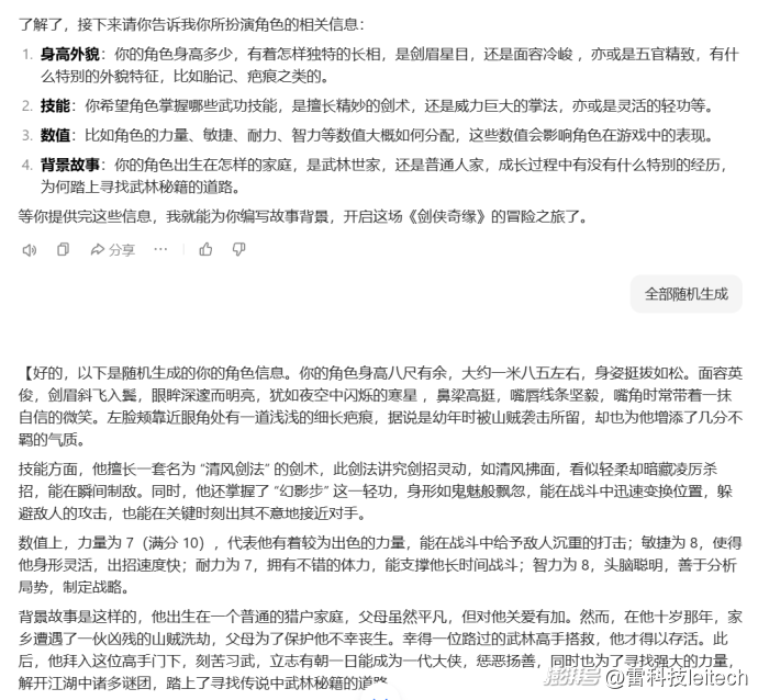
然后是角色创建部分,这里我选择了随机生成,看起来还挺像模像样的。

(图源:雷科技)
接下来的体验,其实和用DeepSeek时相差不大,只是豆包生成的速度明显会快上不少,而且它也会强制执行一定的规则和限制,比如不让我简单地隐藏起身形,而是被老者发现以推动剧情。

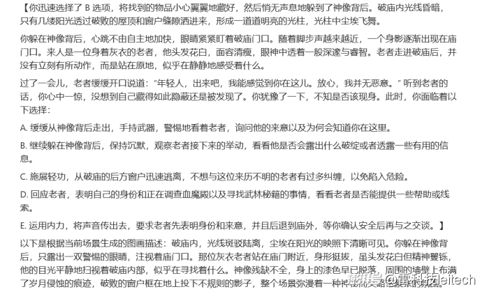
(图源:雷科技)
最独特的是,豆包会在每段剧情的最后附上当前场景的描述。
然后你就可以去豆包的“文生图”功能,复制当前场景的描述来制作对应的画面,让文字冒险游戏也能快速进入图文时代。

(图源:雷科技)
就这个效果,我是很推荐感兴趣的大伙去试一下的。
总结
实际体验下来,我确实能感受到大模型在创造力上的强大之处。
作为一个完完全全的技术小白,我自然是从来没有想到过自己竟然能用大模型制作出自己的文字游戏。
但结果呢,你们都看到了,确实是可行的,而且整个过程并不难,无需自己编写代码,你只需要描绘出理想中的游戏样子就能制作出来,而且最终成品游戏内容完全可玩,甚至不会受到传统文字游戏固定剧本的限制,重复游玩度还能进一步上升。

(图源:DeepSeek)
正如英伟达高级科学家Jim Fan所说,大模型绝不仅仅是一个聊天机器人,它很有可能会彻底颠覆游戏行业。
当然,不足也是有的。
当前各家大模型,似乎都不能很好地完成常量的固定,只要玩家身上的属性和物品多起来,后续生成的文本就可能会丢失对应的常量;此外,我曾多次尝试定义一个完成不同的任务后,角色属性会不断增长的成长体系,但是属性的增长似乎并不会影响到角色决策的判定。
此外,尽管你在游戏开始时可以定义一条主线任务,但是这条主线会随着剧情的推进被逐渐抽离,考虑到目前的大模型除了想尽办法满足玩家设定的情境外,基本上不可预测,你甚至可能体验到选择一个支线选项后,后续剧情就和开头的主线任务完全无关的可能性。
玩家们固然希望游戏中的人物和情节能够有更多的可能性,但未经设计、杂乱无章的故事却未必是好故事。
要实现真正适用于文字冒险游戏的AI应用,我们还需要做大量的探索工作。
